当前位置 : 首页 > 行业新闻 > 综合信息
 

特朗普宣布将对14国加征关税

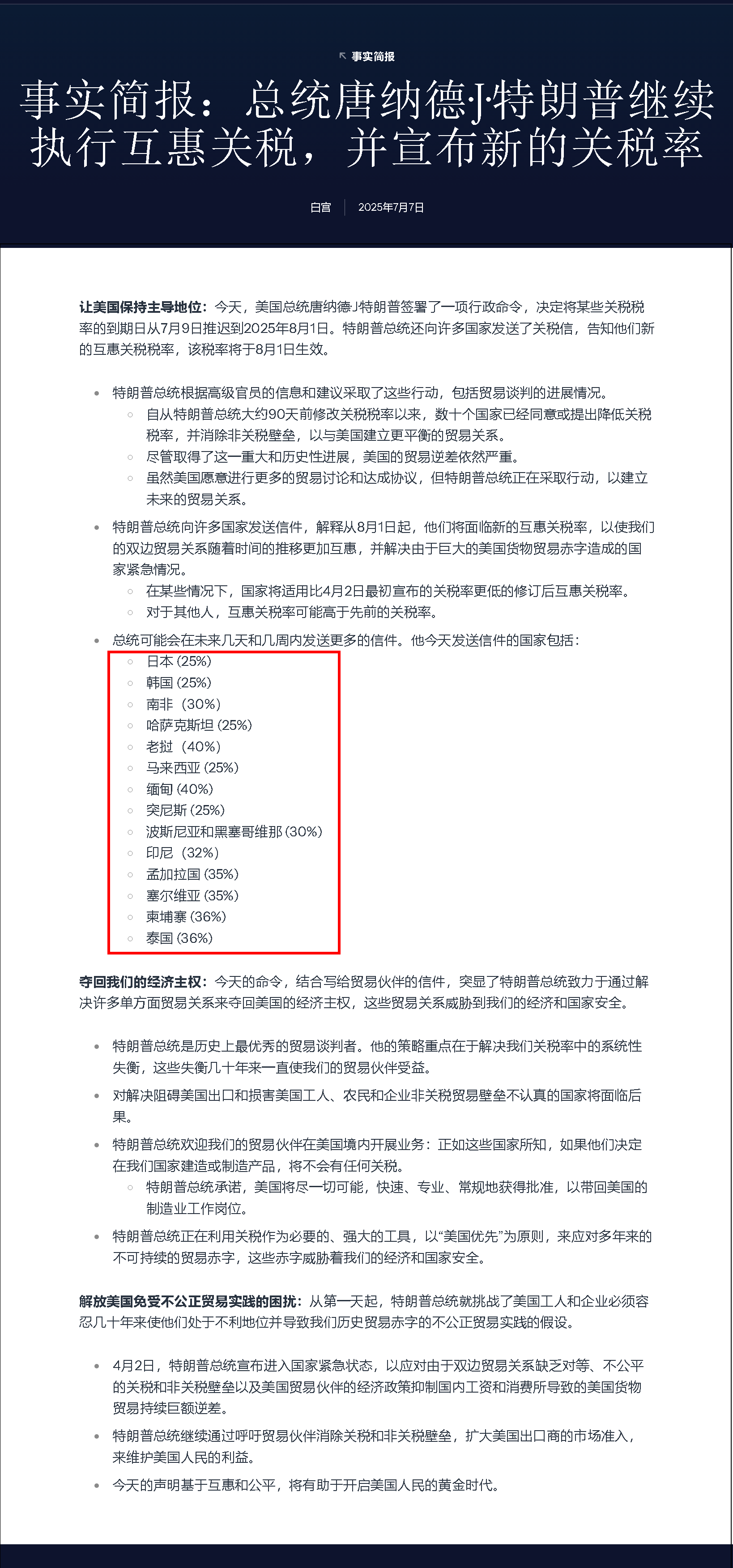
  新华社纽约7月7日电(记者徐兴堂)美国总统特朗普7日表示,将从8月1日起分别对来自日本、韩国等14个国家的进口产品征收25%至40%不等的关税。

  特朗普在自己创立的“真实社交”网站上陆续发布了他写给日本、韩国、马来西亚、哈萨克斯坦、南非、老挝、缅甸、突尼斯、波黑、印度尼西亚、孟加拉国、塞尔维亚、柬埔寨、泰国等14国领导人的信函,阐述征税理由,并表示新关税将不包括其他行业关税。

  根据这些信的内容,日本、韩国、马来西亚、突尼斯、哈萨克斯坦将被征收25%的关税,南非和波黑将被征收30%的关税,印度尼西亚将被征收32%的关税,塞尔维亚和孟加拉国将被征收35%的关税,泰国和柬埔寨将被征收36%的关税,老挝和缅甸则面临高达40%的关税。

  在这些内容几乎完全相同的信中,特朗普警告收信国领导人称,如果想提高关税作为回应,美国将在此次税率基础上再提高同等额度的关税。同时,如果这些国家或其企业决定在美国境内生产产品,将不会被征收关税。如果相关国家将国内市场向美国开放,同时消除关税和非关税贸易壁垒,那么,“我们可能会对这封信的内容进行调整,相关关税税率可以向上或者向下调整,这取决于我们国家之间的关系”。

  白宫新闻发言人卡罗琳·莱维特7日下午在记者会上说,特朗普计划签署行政令,延长“对等关税”90天暂缓期,将实施时间从7月9日推迟到8月1日。

  美国财政部长贝森特6日接受美国有线电视新闻网采访时表示,特朗普本周将向贸易对象发送信函,告知美方计划征收的关税税率。对于8月1日之前未能与美国达成贸易协议的国家,关税税率将恢复到4月宣布的“对等关税”水平。

  特朗普4月2日宣布开征所谓“对等关税”,引发美国金融市场暴跌。在多方压力下,特朗普又在4月9日宣布暂缓对部分贸易对象征收高额“对等关税”90天,但维持10%的“基准关税”。

  受特朗普宣布加征关税消息影响,美国股市主要股指7日全线下跌。