当前位置 : 首页 > 学习园地
 

学习园地


国家基本医疗保险、工伤保险和生育保险药品目录(2023年)


国家基本医疗保险、工伤保险和生育保险药品目录

2023年)

一、凡例...................................................................1

二、西药部分............................................................8

三、中成药部分.......................................................74

四、协议期内谈判药品部分(含竞价药品).............117

五、中药饮片部分...................................................176

凡例

《国家基本医疗保险、工伤保险和生育保险药品目录》(简称《药品目录》)是基本医疗保险和生育保险基金支付药品费用的标准。临床医师根据病情开具处方、参保人员购买与使用药品不受《药品目录》的限制。工伤保险基金支付药品费用范围参照本目录执行。

凡例是对《药品目录》中药品的分类与编号、名称与剂型、备注等内容的解释和说明,是《药品目录》的组成部分,其内容与目录正文具有同等政策约束力。

一、目录构成

(一)《药品目录》西药部分、中成药部分、协议期内谈判药品(含竞价药品,下同)部分和中药饮片部分所列药品为基本医疗保险、工伤保险和生育保险基金准予支付费用的药品。其中西药部分1334个,中成药部分1323个(含民族药93个),协议期内谈判药品部分431个(含西药364个、中成药67个),共计3088个。

(二)西药、中成药和协议期内谈判药品分甲乙类管理,西药甲类药品395个,中成药甲类药品246个,其余为乙类药品。协议期内谈判药品按照乙类支付。

(三)中药饮片部分除列出基本医疗保险、工伤保险和生育保险基金准予支付的品种892个外,同时列出了不得纳入基金支付的饮片范围。

(四)《药品目录》包括限工伤保险基金准予支付费用的品种5个;限生育保险基金准予支付费用的品种4个。工伤保险和生育保险支付药品费用时不区分甲、乙类。

二、编排与分类

(五)药品分类上西药品种主要依据解剖-治疗-化学分类(ATC),中成药主要依据功能主治分类,中药饮片按中文笔画数排序。临床具有多种治疗用途的药品,选择其主要治疗用途分类。临床医师依据病情用药,不受《药品目录》分类的限制。

(六)西药部分、中成药部分、协议期内谈判药品分别按药品品种编号。同一品种只编一个号,重复出现时标注“★”,并在括号内标注该品种编号。药品排列顺序及编号的先后次序无特别含义。

三、名称与剂型

(七)《药品目录》西药部分,2023年直接新增以及由谈判药品部分转入的药品,采用国家药监部门批准的通用名称,剂型不单列。其他药品名称仍采用中文通用名,未包括命名中的盐基、酸根部分,剂型单列;中文通用名中主要化学成分部分与《药品目录》中的名称一致且剂型相同,而酸根或盐基不同的西药,属于《药品目录》的药品。

《药品目录》中成药部分和协议期内谈判药品部分的药品采用国家药监部门批准的通用名称,剂型不单列。

《药品目录》收载的药品不区分商品名、规格或生产厂家。通用名中包含罗马数字的药品单独列出。

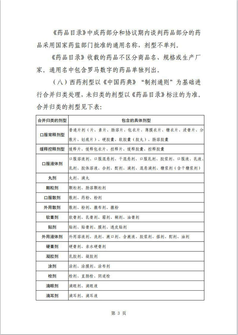
(八)西药剂型以《中国药典》“制剂通则”为基础进行合并归类处理,未归类的剂型以《药品目录》标注的为准。合并归类的剂型见下表:

合并归类的剂型 包含的具体剂型

口服常释剂型 普通片剂(片、素片、肠溶片、包衣片、薄膜衣片、糖衣片、浸膏片、分散片、划痕片)、硬胶囊、软胶囊(胶丸)、肠溶胶囊

缓释控释剂型 缓释片、缓释包衣片、控释片、缓释胶囊、控释胶囊

口服液体剂 口服溶液剂、口服混悬剂、干混悬剂、口服乳剂、胶浆剂、口服液、乳液、乳剂、胶体溶液、合剂、酊剂、滴剂、混悬滴剂、糖浆剂(含干糖浆剂)

丸剂 丸剂、滴丸

颗粒剂 颗粒剂、肠溶颗粒剂

口服散剂 散剂、药粉、粉剂

外用散剂 散剂、粉剂、撒布剂、撒粉

软膏剂 软膏剂、乳膏剂、霜剂、糊剂、油膏剂

贴剂 贴剂、贴膏剂、膜剂、透皮贴剂

外用液体剂 外用溶液剂、洗剂、漱口剂、含漱液、胶浆剂、搽剂、酊剂、油剂

硬膏剂 硬膏剂、亲水硬膏剂

凝胶剂 乳胶剂、凝胶剂

涂剂 涂剂、涂膜剂、涂布剂

栓剂 栓剂、直肠栓、阴道栓

滴眼剂 滴眼剂、滴眼液

滴耳剂 滴耳剂、滴耳液

滴鼻剂 滴鼻剂、滴鼻液

吸入剂 气雾剂、粉雾剂、吸入剂、吸入粉雾剂、干粉吸入剂、粉吸入剂、雾化溶液剂、吸入气雾剂、吸入(用)溶液、吸入(用)混悬液、(鼻用)喷雾剂、鼻吸入气雾剂、雾化吸入用混悬液、吸入(用)气雾剂、雾化液

注射剂 注射剂、注射液、注射用溶液剂、静脉滴注用注射液、注射用混悬液、注射用无菌粉末、静脉注射针剂、注射用乳剂、乳状注射液、粉针剂、针剂、无菌粉针、冻干粉针、注射用浓溶液

(九)中成药剂型中,丸剂包括水丸、蜜丸、水蜜丸、糊丸、浓缩丸和微丸,不含滴丸;胶囊剂是指硬胶囊,不含软胶囊;其他剂型没有归并。

(十)“备注”栏标有“◇”的药品,因其组成和适应症类似而进行了归类,所标注的名称为一类药品的统称。具体如下:

1.西药部分第189号“缓解消化道不适症状的复方OTC制剂”包括:复方颠茄氢氧化铝片、复方嗜酸乳杆菌片、复方碳酸钙咀嚼片、复方消化酶胶囊、复方胰酶散、复合乳酸菌肠溶胶囊、铝镁颠茄片、铝镁混悬液。

2.西药部分第747号“抗艾滋病用药”是指国家免费治疗艾滋病方案内的药品。

3.西药部分第1142号“青蒿素类药物”是指原卫生部《抗疟药使用原则和用药方案(修订稿)》中所列的以青蒿素类药物为基础的处方制剂、联合用药的药物和青蒿素类药物注射剂。

4.西药部分第1195号“缓解感冒症状的复方OTC制剂”包括的品种(通用名称)见下表:

序号   药品名称

1   氨酚伪麻胶囊

2   氨酚伪麻颗粒剂

3   氨酚伪麻美芬胶囊

4   氨酚伪麻美芬片

5   氨酚伪麻美芬片()

6   氨酚伪麻美芬片()/苯酚伪麻片

7   氨酚伪麻美芬片()

8   氨酚伪麻那敏胶囊

9   氨酚伪麻那敏胶囊(夜用)

10  氨酚伪麻那敏片

11  氨酚伪麻那敏溶液

12  氨咖麻敏胶囊

13  氨咖愈敏溶液

14  氨麻苯美片

15  氨麻美敏口服溶液剂

16  氨麻美敏片

17  氨麻美敏片()

18  氨麻美敏片()

19  贝敏伪麻片

20  布洛伪麻分散片

21  布洛伪麻胶囊

22  布洛伪麻颗粒剂

23  布洛伪麻片

24  酚咖麻敏胶囊

25  酚咖片

26  酚麻美敏胶囊

27  酚麻美敏片

28  酚美愈伪麻口服液

29  复方氨酚美沙糖浆

30  复方氨酚那敏颗粒

31  复方氨酚葡锌片

32  复方酚咖伪麻胶囊

33  复方氢溴酸右美沙芬糖浆

34  复方锌布颗粒剂

35  复方盐酸伪麻黄碱缓释胶囊

36  复方愈创木酚磺酸钾口服溶液

37  复方愈酚喷托那敏糖浆

38  咖酚伪麻片

39  美酚伪麻片

40  美敏伪麻口服液

41  美愈伪麻胶囊

42  美愈伪麻口服溶液

43  美愈伪麻口服液

44  喷托维林氯化铵片

45  喷托维林氯化铵糖浆

46  扑尔伪麻片

47  双扑伪麻颗粒

48  伪麻那敏胶囊

49  右美沙芬愈创甘油醚糖浆

50  愈创维林那敏片

51  愈酚喷托异丙嗪颗粒

52  愈酚维林片

53  愈酚伪麻片

54  愈美胶囊

55  愈美颗粒剂

56  愈美片

四、限定支付范围

(十一)“备注”栏中对部分药品规定了限定支付范围,是指符合规定情况下参保人员发生的药品费用,可按规定由基本医疗保险或生育保险基金支付。工伤保险支付药品费用时不受限定支付范围限制。经办机构在支付费用前,应核查相关证据。

1.“备注”一栏标注了适应症的药品,是指参保人员出现适应症限定范围情况并有相应的临床体征及症状、实验室和辅助检查证据以及相应的临床诊断依据,使用该药品所发生的费用可按规定支付。适应症限定不是对药品法定说明书的修改,临床医师应根据病情和药品说明书合理用药。

2.“备注”一栏标注了二线用药的药品,支付时应有使用一线药品无效或不能耐受的证据。

3.“备注”一栏标为“限工伤保险”的药品,是仅限于工伤保险基金支付的药品,不属于基本医疗保险、生育保险基金支付范围。

4.“备注”一栏标为“限生育保险”的药品,是生育保险基金可以支付的药品,城乡居民参保人员发生的与生育有关的费用时也可支付。

(十二)协议期内谈判药品部分还规定了药品的支付标准及协议有效期(支付标准有效期)。

(十三)西药部分第747号“抗艾滋病用药”的药品,不属于国家免费治疗艾滋病范围的参保人员使用治疗艾滋病时,基本医疗保险基金可按规定支付。国家公共卫生项目涉及的抗结核病和抗血吸虫病药物,不属于国家公共卫生支付范围的参保人员使用时,基本医疗保险基金可按规定支付。

(十四)参保人员使用西药部分第267-279号“胃肠外营养液”需经营养风险筛查,明确具有营养风险,且不能经饮食或使用“肠内营养剂”补充足够营养的住院患者方予支付。

(十五)参保人员使用西药部分第1256-1270号“肠内营养剂”,需经营养风险筛查,明确具有营养风险,且应为不能经饮食补充足够营养的患者方予支付。

(十六)中药饮片部分标注“□”的指单独使用时统筹基金不予支付,且全部由这些饮片组成的处方统筹基金也不予支付。

五、其他

(十七)中成药部分药品处方中含有的“麝香”是指人工麝香,“牛黄”是指人工牛黄、培植牛黄和体外培育牛黄。含天然麝香和天然牛黄的药品不予支付。